ENGLISH
简体中文
经济社会概况
厦门食住行
发展概况
发展报告
金砖厦门
展览计划
会议计划
境外展会
重点展会回顾
管理服务协调保障机构
境内展览承办机构
境外展览组织机构
会议主承办机构
教育培训机构
会展场馆
会议型酒店
本市政策法规
地方政策法规
国家政策法规
厦门会展动态
亚洲会展动态
会展业研究
《海峡会展》
政策法规
信用承诺
信用公示
信用动态
其它事项
协会简介
协会章程
行规行约
领导机构
工作机构
会员名录
入会须知
协会动态
企业动态
联系方式
廉洁服务信箱
当前位置:
首页
》 政策法规 》 本市政策法规
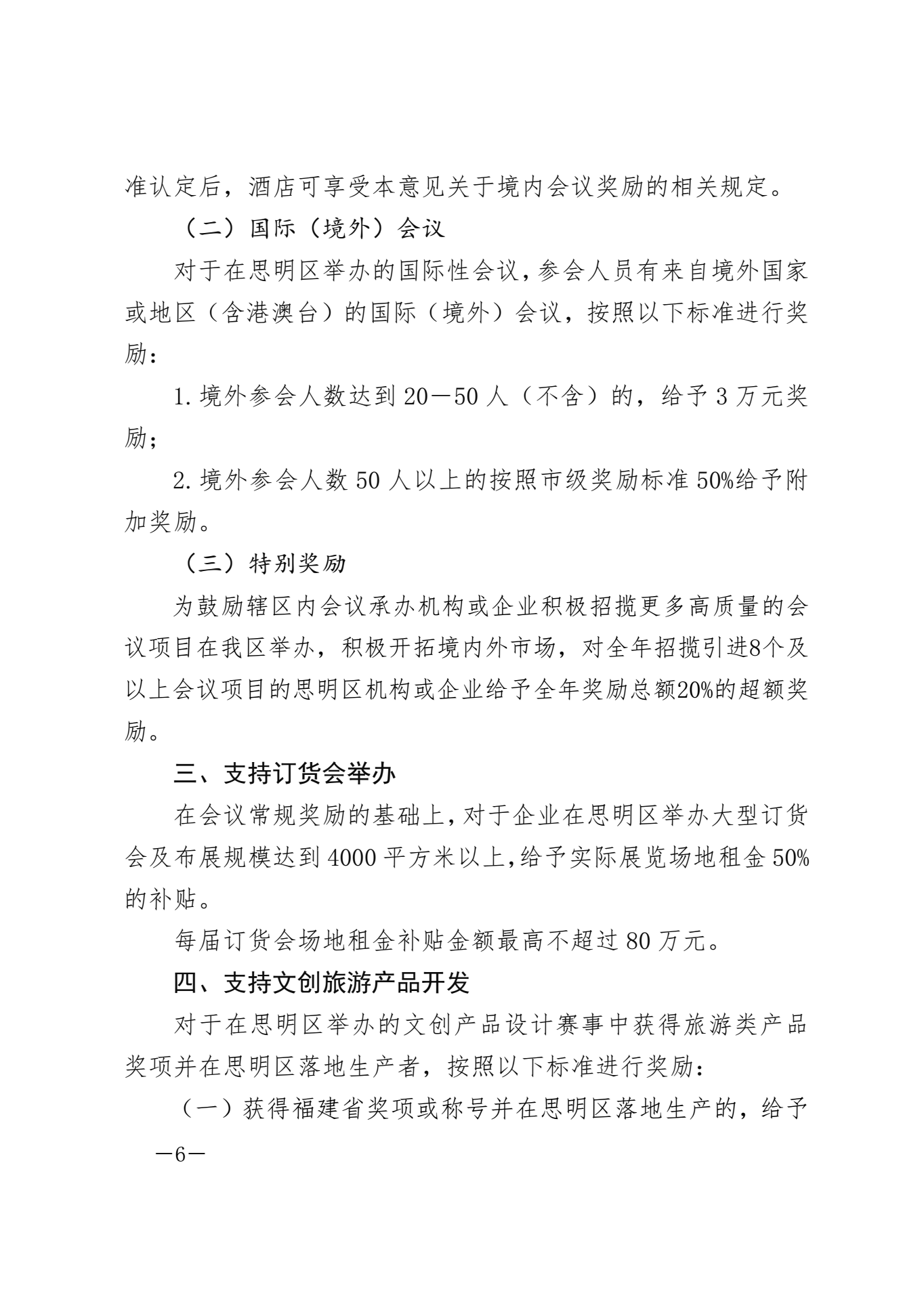
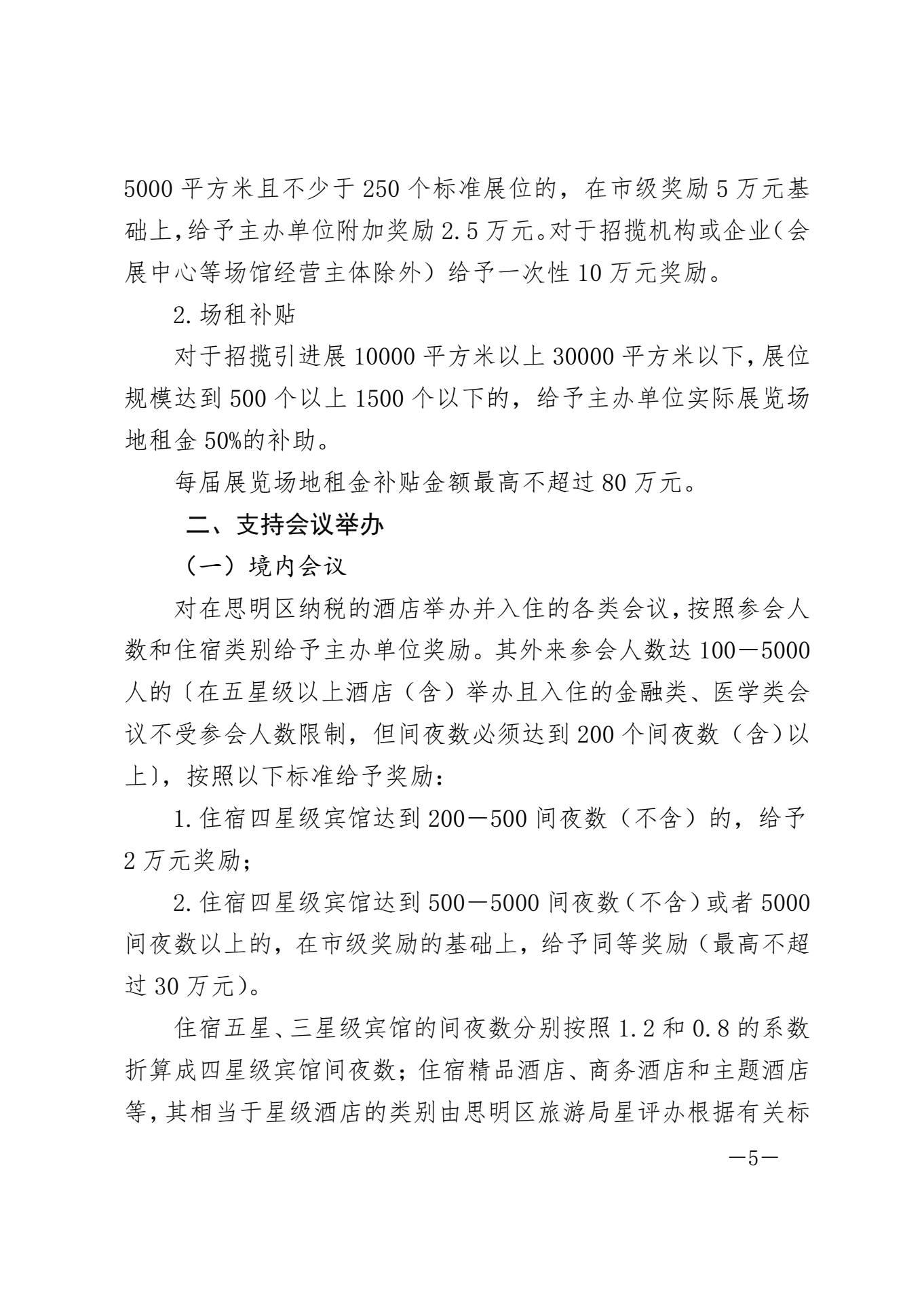
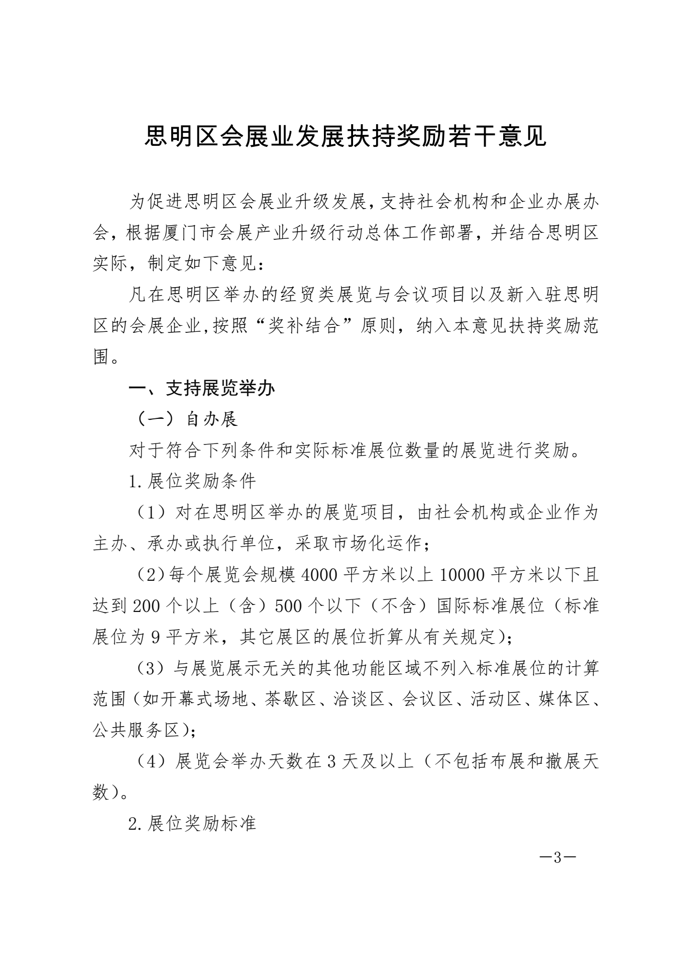
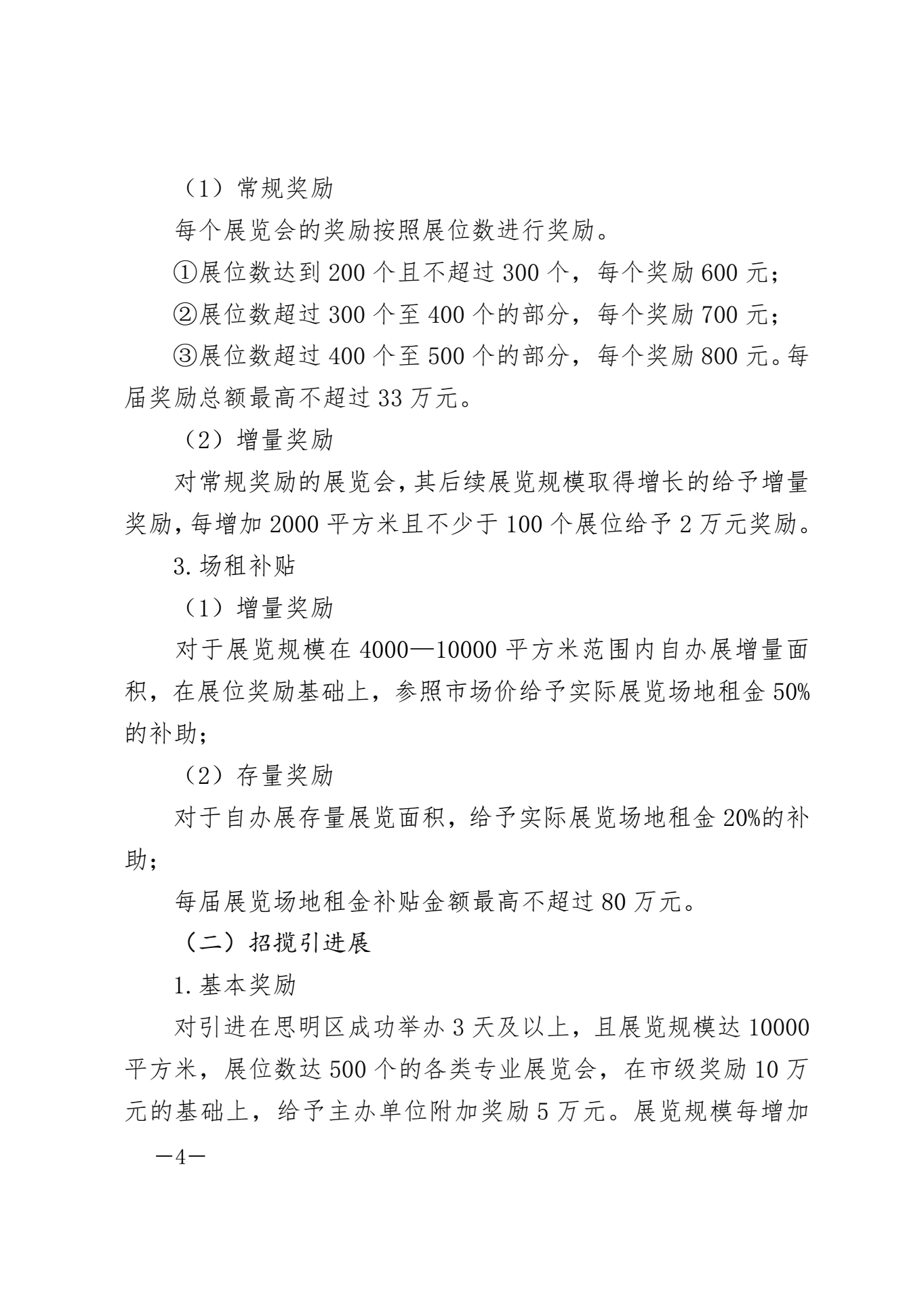
厦门市思明区人民政府关于印发思明区会展业发展扶持奖励若干意见的通知(厦思政〔2017〕42号)
2017/5/23
下载:
厦门市思明区人民政府关于印发思明区会展业发展扶持奖励若干意见的通知(厦思政〔2017〕42号)
指导单位:厦门市会议展览局 主承办单位:厦门市会议展览业协会
联系电话:厦门市会议展览业协会 86-592-5959074、2213713 传真:86-592-2213716 电子信箱:xmcea3@163.com
技术支持:厦门市经贸信息中心
闽ICP备09014698号-1